SERVICIOS DE CONSEJERÍA GENÉTICA EN PERÚ

La consejería genética permite evaluar el riesgo hereditario, orientar a las familias y definir estrategias de diagnóstico, seguimiento y prevención en enfermedades genéticas y cáncer hereditario.

Personas que cuentan con seguro social (ESSALUD)

Hospital Nacional Edgardo Rebagliati Martins

La consulta externa de Consejería Genética incluye la entrevista, anamnesis completa, confección del heredograma (árbol genealógico), evaluación clínica con antropometría, definición de los exámenes auxiliares a realizar y pruebas genéticas (citogenética) u otras pruebas moleculares que se consideren necesarias.

Instituto Nacional de Salud del Niño – San Borja

El servicio de Genética está compuesto por tres áreas especializadas:

Genética Clínica

Consultas médicas ambulatorias para el diagnóstico y seguimiento de enfermedades genéticas. Brindan asesoramiento familiar a pacientes pediátricos de todo el Perú.

Citogenética

Identificación de cromatina sexual, cariotipo en sangre periférica, médula ósea y fibroblastos (piel), cariotipo de alta resolución y análisis de fragilidad cromosómica con DEB.

Genética Molecular

  • Diagnóstico de anomalías cromosómicas y síndromes hereditarios de falla medular (Anemia de Fanconi).
  • Detección de marcadores moleculares de diagnóstico, pronóstico y seguimiento en enfermedades onco-hematológicas con posibilidad de Trasplante de Progenitores Hematopoyéticos.

Instituto Nacional de Enfermedades Neoplásicas (INEN)

El servicio de Genética Médica y riesgo genético de cáncer es gratuito para personas con Seguro Integral de Salud (SIS) y tiene costo para otros usuarios.

Es la única consulta de su tipo en el sistema público. Recibe pacientes oncológicos derivados de hospitales MINSA, ESSALUD y centros privados.

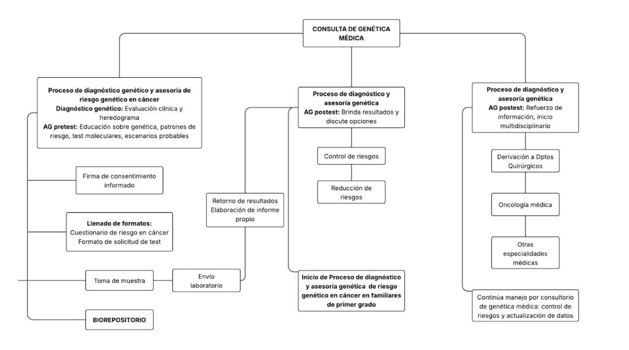
El proceso de atención incluye evaluación clínica, antropometría, confección del heredograma y asesoría genética en sus diferentes fases. El abordaje es individualizado según el tipo de paciente.

Servicio de Consejería Genética del INEN

Sector privado

El servicio de consejería genética también se encuentra disponible en el sector privado, tanto en clínicas como en laboratorios especializados en genética médica y molecular.